欢迎访问惠州市科贸职业技术学校官方网站!
微信公众号 联系我们

全国招生热线 0752-2856433 、2865499

四个办学模块

享受国家相关的免费政策

工学一体 圆梦高考

全国招生热线:

0752-2856433 、2865499

学校新闻

当前所在位置:网站首页 > 新闻资讯 > 学校新闻

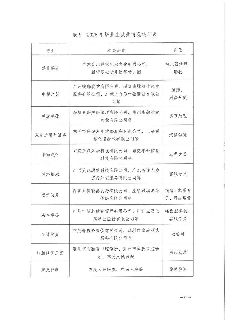
惠州市科贸职业技术学校职业教育质量报告2025年度

点击数:6052026-01-06 21:13:04 来源: 惠州市科贸职业技术学校官网|惠州技工学校|职业技术学校|科贸职业技术

【责任编辑:(Top) 返回页面顶端
0752-2856433 、2865499